* chore: MD content updates * fix: comparison symbol parsing by groups * chore: MD content updates
25 KiB
title, name, status, category, description, editor, contributors
| title | name | status | category | description | editor | contributors | |
|---|---|---|---|---|---|---|---|
| 71/STATUS-PUSH-NOTIFICATION-SERVER | Push Notification Server | draft | Standards Track | A set of methods to allow Status clients to use push notification services in mobile environments. | Jimmy Debe <jimmy@status.im> |
|
- Status: draft
- Category: Standards Track
- Editor: Jimmy Debe <jimmy@status.im>
- Contributors:
- Andrea Maria Piana <andreap@status.im>
Abstract
A push notification server implementation for IOS devices and Android devices. This specification provides a set of methods that allow clients to use push notification services in mobile environments.
Background
Push notification for iOS and Android devices can only be implemented by relying on APN, Apple Push Notification, service for iOS or Firebase for Android.
For some Android devices, foreground services are restricted, requiring a user to grant authorization to applications to use foreground notifications. Apple iOS devices restrict notifications to a few internal functions that every application can not use. Applications on iOS can request execution time when they are in the background. This has a limited set of use cases for example, it will not schedule any time if the application was closed with force quit. Requesting execution time is not responsive enough to implement a push notification system. Status provides a set of methods to acheive push notification services.
Since this can not be safely implemented in a privacy-preserving manner, clients need to be given an option to opt-in to receive and send push notifications. They are disabled by default.
Specification
The key words “MUST”, “MUST NOT”, “REQUIRED”, “SHALL”, “SHALL NOT”, “SHOULD”, “SHOULD NOT”, “RECOMMENDED”, “MAY”, and “OPTIONAL” in this document are to be interpreted as described in 2119.
Definitions
| Terminology | Description |
|---|---|
| client | A node that implements the Status specifications. |
| user | The owner of a device that runs a client. |
| server | A service that performs push notifications. |
| Waku-Store | A Waku node that decides to provide functionality to store messages permanently and deliver the messages to requesting clients. As described in 13/WAKU-STORE specification. |
Server Components
| Components | Description |
|---|---|
| gorush Instance | Only used by push notification servers and MUST be publicly available. |
| Push Notification Server | Used by clients to register for receiving and sending notifications. |
| Registering Client | A client that wants to receive push notifications. |
| Sending Client | A client that wants to send push notifications. |
Requirements:
The party releasing the app MUST possess a certificate for the Apple Push Notification service and it MUST run a gorush publicly accessible server for sending the actual notification. The party releasing the app MUST run its own gorush.
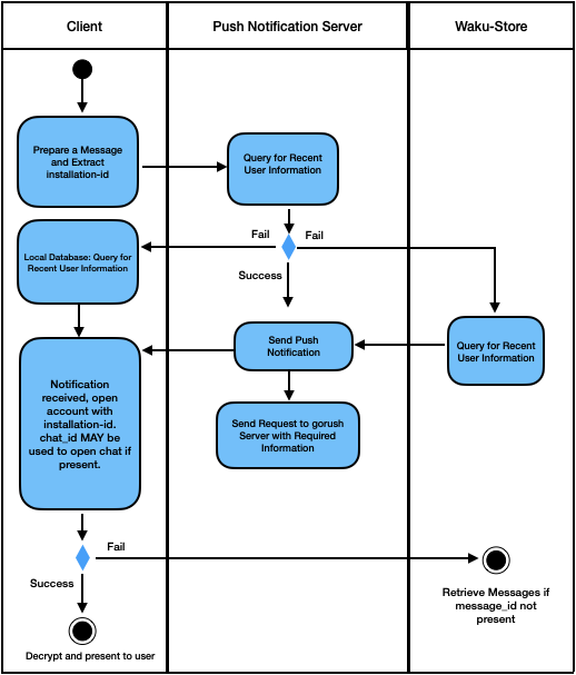
Push Notification Server Flow
Registration Process:
Sending and Receiving Notification Process:
Registering Client
Registering a client with a push notification service.
-
A client MAY register with one or more push notification services in order to increase availability.
-
A client SHOULD make sure that all the notification services they registered with have the same information about their tokens.
-
A
PNR message(Push Notification Registration) MUST be sent to the partitioned topic for the public key of the node, encrypted with this key. -
The message MUST be wrapped in a
ApplicationMetadataMessagewith type set toPUSH_NOTIFICATION_REGISTRATION. -
The marshaled protobuf payload MUST also be encrypted with AES-GCM using the Diffie–Hellman key generated from the client and server identity. This is done in order to ensure that the extracted key from the signature will be considered invalid if it can’t decrypt the payload.
The content of the message MUST contain the following protobuf record:
message PushNotificationRegistration {
enum TokenType {
UNKNOWN_TOKEN_TYPE = 0;
APN_TOKEN = 1;
FIREBASE_TOKEN = 2;
}
TokenType token_type = 1;
string device_token = 2;
string installation_id = 3;
string access_token = 4;
bool enabled = 5;
uint64 version = 6;
repeated bytes allowed_key_list = 7;
repeated bytes blocked_chat_list = 8;
bool unregister = 9;
bytes grant = 10;
bool allow_from_contacts_only = 11;
string apn_topic = 12;
bool block_mentions = 13;
repeated bytes allowed_mentions_chat_list = 14;
}
A push notification server will handle the message according to the following rules:
-
it MUST extract the public key of the sender from the signature and verify that the payload can be decrypted successfully.
-
it MUST verify that
token_typeis supported. -
it MUST verify that
device_tokenis non empty. -
it MUST verify that
installation_idis non empty. -
it MUST verify that
versionis non-zero and greater than the currently stored version for the public key andinstallation_idof the sender, if any. -
it MUST verify that
grantis non empty and according to the Grant Server specs. -
it MUST verify that
access_tokenis a valid uuid. -
it MUST verify that
apn_topicis set if token_type is APN_TOKEN. -
The message MUST be wrapped in a
ApplicationMetadataMessagewith type set toPUSH_NOTIFICATION_REGISTRATION_RESPONSE.
The payload of the response is:
message PushNotificationRegistrationResponse {
bool success = 1;
ErrorType error = 2;
bytes request_id = 3;
enum ErrorType {
UNKNOWN_ERROR_TYPE = 0;
MALFORMED_MESSAGE = 1;
VERSION_MISMATCH = 2;
UNSUPPORTED_TOKEN_TYPE = 3;
INTERNAL_ERROR = 4;
}
}
A client SHOULD listen for a response sent on the partitioned topic that the key used to register. If success is true the client has registered successfully.
If success is false:
> If MALFORMED_MESSAGE is returned, the request SHOULD NOT be retried without ensuring that it is correctly formed.
> If INTERNAL_ERROR is returned, the request MAY be retried, but the client MUST backoff exponentially.
Handle Errors:
-
If the message can’t be decrypted, the message MUST be discarded.
-
If
token_typeis not supported, a response MUST be sent witherrorset toUNSUPPORTED_TOKEN_TYPE. -
If
token,installation_id,device_tokens,versionare empty, a response MUST be sent witherrorset toMALFORMED_MESSAGE. -
If the
versionis equal or less than the currently storedversion, a response MUST be sent witherrorset toVERSION_MISMATCH. -
If any other error occurs the
errorSHOULD be set toINTERNAL_ERROR. -
If the response is successful
successMUST be set totrueotherwise a response MUST be sent withsuccessset tofalse. -
request_idSHOULD be set to theSHAKE-256of the encrypted payload. -
The response MUST be sent on the partitioned topic of the sender and MUST not be encrypted using the secure transport to facilitate the usage of ephemeral keys.
-
If no response is returned, the request SHOULD be considered failed and MAY be retried with the same server or a different one, but clients MUST exponentially backoff after each trial.
Push Notification Server
A node that handles receiving and sending push notifications for clients.
Query Topic:
On successful registration the server MUST be listening to the topic derived from:
> 0x + HexEncode(Shake256(CompressedClientPublicKey))
Using the topic derivation algorithm described here and listen for client queries.
Server Grant:
A client MUST authorize a push notification server to send them push notifications. This is done by building a grant which is specific to a given client-server pair. When receiving a grant, the server MUST validate that the signature matches the registering client.
The grant is built as:<br />
Signature(Keccak256(CompressedPublicKeyOfClient . CompressedPublicKeyOfServer . AccessToken), PrivateKeyOfClient)
Unregistering with a Server:
- To unregister a client MUST send a
PushNotificationRegistrationrequest as described above withunregisterset totrue, or removing their device information. - The server MUST remove all data about this user if
unregisteringistrue, apart from thehashof the public key and theversionof the last options, in order to make sure that old messages are not processed. - A client MAY unregister from a server on explicit logout if multiple chat keys are used on a single device.
Re-registering with a Server:
- A client SHOULD re-register with the node if the APN or FIREBASE token changes.
- When re-registering a client SHOULD ensure that it has the most up-to-date
PushNotificationRegistrationand incrementversionif necessary. - Once re-registered, a client SHOULD advertise the changes. Changing options is handled the same as re-registering.
Advertising a Server:
Each user registered with one or more push notification servers SHOULD advertise periodically the push notification services they have registered with for each device they own.
message PushNotificationQueryInfo {
string access_token = 1;
string installation_id = 2;
bytes public_key = 3;
repeated bytes allowed_user_list = 4;
bytes grant = 5;
uint64 version = 6;
bytes server_public_key = 7;
}
message ContactCodeAdvertisement {
repeated PushNotificationQueryInfo push_notification_info = 1;
}
Handle Advertisement Message:
- The message MUST be wrapped in a
ApplicationMetadataMessagewith type set toPUSH_NOTIFICATION_QUERY_INFO. - If no filtering is done based on public keys, the access token SHOULD be included in the advertisement. Otherwise it SHOULD be left empty.
- This SHOULD be advertised on the contact code topic and SHOULD be coupled with normal contact-code advertisement.
- When a user register or re-register with a push notification service, their contact-code SHOULD be re-advertised.
- Multiple servers MAY be advertised for the same installation_id for redundancy reasons.
Discovering a Server:
To discover a push notification service for a given user, their contact code topic SHOULD be listened to. A Waku-Store node can be queried for the specific topic to retrieve the most up-to-date contact code.
Querying a Server:
If a token is not present in the latest advertisement for a user, the server SHOULD be queried directly.
To query a server a message:
message PushNotificationQuery {
repeated bytes public_keys = 1;
}
Handle Query Message:
- The message MUST be wrapped in a
ApplicationMetadataMessagewith type set toPUSH_NOTIFICATION_QUERY. - it MUST be sent to the server on the topic derived from the hashed public key of the key we are querying, as described above.
- An ephemeral key SHOULD be used and SHOULD NOT be encrypted using the secure transport.
If the server has information about the client a response MUST be sent:
message PushNotificationQueryInfo {
string access_token = 1;
string installation_id = 2;
bytes public_key = 3;
repeated bytes allowed_user_list = 4;
bytes grant = 5;
uint64 version = 6;
bytes server_public_key = 7;
}
message PushNotificationQueryResponse {
repeated PushNotificationQueryInfo info = 1;
bytes message_id = 2;
bool success = 3;
}
Handle Query Response:
-
A
PushNotificationQueryResponsemessage MUST be wrapped in aApplicationMetadataMessagewith type set toPUSH_NOTIFICATION_QUERY_RESPONSE. Otherwise a response MUST NOT be sent. -
If
allowed_key_listis not setaccess_tokenMUST be set andallowed_key_listMUST NOT be set. -
If
allowed_key_listis setallowed_key_listMUST be set andaccess_tokenMUST NOT be set. -
If
access_tokenis returned, theaccess_tokenSHOULD be used to send push notifications. -
If
allowed_key_listare returned, the client SHOULD decrypt each token by generating anAES-GCMsymmetric key from the Diffie–Hellman between the target client and itself. If AES decryption succeeds it will return a validuuidwhich is what is used for access_token. The token SHOULD be used to send push notifications. -
The response MUST be sent on the partitioned topic of the sender and MUST NOT be encrypted using the secure transport to facilitate the usage of ephemeral keys.
-
On receiving a response a client MUST verify
grantto ensure that the server has been authorized to send push notification to a given client.
Sending Client
Sending a push notification
-
When sending a push notification, only the
installation_idfor the devices targeted by the message SHOULD be used. -
If a message is for all the user devices, all the
installation_idknown to the client MAY be used. -
The number of devices MAY be capped in order to reduce resource consumption.
-
At least 3 devices SHOULD be targeted, ordered by last activity.
-
For any device that a token is available, or that a token is successfully queried, a push notification message SHOULD be sent to the corresponding push notification server.
message PushNotification {
string access_token = 1;
string chat_id = 2;
bytes public_key = 3;
string installation_id = 4;
bytes message = 5;
PushNotificationType type = 6;
enum PushNotificationType {
UNKNOWN_PUSH_NOTIFICATION_TYPE = 0;
MESSAGE = 1;
MENTION = 2;
}
bytes author = 7;
}
message PushNotificationRequest {
repeated PushNotification requests = 1;
bytes message_id = 2;
}
Handle Notification Request:
-
A
PushNotificationRequestmessage MUST be wrapped in aApplicationMetadataMessagewith type set toPUSH_NOTIFICATION_REQUEST. -
Where
messageis the encrypted payload of the message andchat_idis theSHAKE-256of thechat_id.message_idis the id of the messageauthoris theSHAKE-256of the public key of the sender. -
If multiple server are available for a given push notification, only one notification MUST be sent.
-
If no response is received a client SHOULD wait at least 3 seconds, after which the request MAY be retried against a different server.
-
This message SHOULD be sent using an ephemeral key.
On receiving the message, the push notification server MUST validate the access token. If the access token is valid, a notification MUST be sent to the gorush instance with the following data:
{
"notifications": [
{
"tokens": ["token_a", "token_b"],
"platform": 1,
"message": "You have a new message",
"data": {
"chat_id": chat_id,
"message": message,
"installation_ids": [installation_id_1, installation_id_2]
}
}
]
}
Where platform is 1 for iOS and 2 for Firebase, according to the gorush documentation.
A server MUST return a response message:
message PushNotificationReport {
bool success = 1;
ErrorType error = 2;
enum ErrorType {
UNKNOWN_ERROR_TYPE = 0;
WRONG_TOKEN = 1;
INTERNAL_ERROR = 2;
NOT_REGISTERED = 3;
}
bytes public_key = 3;
string installation_id = 4;
}
message PushNotificationResponse {
bytes message_id = 1;
repeated PushNotificationReport reports = 2;
}
Where message_id is the message_id sent by the client.
Handle Notification Response:
-
A
PushNotificationResponsemessage MUST be wrapped in aApplicationMetadataMessagewith type set toPUSH_NOTIFICATION_RESPONSE. -
The response MUST be sent on the partitioned topic of the sender and MUST not be encrypted using the secure transport to facilitate the usage of ephemeral keys.
-
If the request is accepted
successMUST be set totrue. OtherwisesuccessMUST be set tofalse. -
If
errorisBAD_TOKENthe client MAY query again the server for the token and retry the request. -
If
errorisINTERNAL_ERRORthe client MAY retry the request.
Protobuf Description
PushNotificationRegistration:
token_type: the type of token. Currently supported is APN_TOKEN for Apple Push.<br />
device_token: the actual push notification token sent by Firebase or APN and FIREBASE_TOKEN for firebase.<br />
installation_id: the installation_id of the device.<br />
access_token: the access token that will be given to clients to send push notifications.<br />
enabled: whether the device wants to be sent push notifications.<br />
version: a monotonically increasing number identifying the current PushNotificationRegistration.
Any time anything is changed in the record it MUST be increased by the client, otherwise the request will not be accepted.<br />
allowed_key_list: a list of access_token encrypted with the AES key generated by Diffie–Hellman between the publisher and the
allowed contact.<br />
blocked_chat_list: a list of SHA2-256 hashes of chat ids. Any chat id in this list will not trigger a notification.<br />
unregister: whether the account should be unregistered.<br />
grant: the grant for this specific server.<br />
allow_from_contacts_only: whether the client only wants push notifications from contacts.<br />
apn_topic: the APN topic for the push notification.<br />
block_mentions: whether the client does not want to be notified on mentions.<br />
allowed_mentions_chat_list: a list of SHA2-256 hashes of chat ids where we want to receive mentions.<br />
DATA DISCLOSED
-
Type of device owned by a given user.
-
The
FIREBASEorAPNpush notification token, -
Hash of the
chat_ida user is not interested in for notifications, -
The number of times a push notification record has been modified by the user,
-
The number of contacts a client has, in case
allowed_key_listis set.
PushNotificationRegistrationResponse:
success: whether the registration was successful<br />
error: the error type, if any<br />
request_id: the SHAKE-256 hash of the signature of the request<br />
preferences: the server stored preferences in case of an error<br />
ContactCodeAdvertisement:
push_notification_info: the information for each device advertised
DATA DISCLOSED
- The chat key of the sender
PushNotificationQuery:
public_keys: the SHAKE-256 of the public keys the client is interested in
DATA DISCLOSED
- The hash of the public keys the client is interested in
PushNotificationQueryInfo:
access_token: the access token used to send a push notification<br />
installation_id: the installation_id of the device associated with the access_token<br />
public_key: the SHAKE-256 of the public key associated with this access_token and installation_id.<br />
allowed_key_list: a list of encrypted access tokens to be returned to the client in case there’s any filtering on public keys in place.<br />
grant: the grant used to register with this server.<br />
version: the version of the registration on the server.<br />
server_public_key: the compressed public key of the server.<br />
PushNotificationQueryResponse:
info: a list of PushNotificationQueryInfo.<br />
message_id: the message id of the PushNotificationQueryInfo the server is replying to.<br />
success: whether the query was successful.<br />
PushNotification:
access_token: the access token used to send a push notification.<br />
chat_id: the SHAKE-256 of the chat_id.<br />
public_key: the SHAKE-256 of the compressed public key of the receiving client.<br />
installation_id: the installation_id of the receiving client.<br />
message: the encrypted message that is being notified on.<br />
type: the type of the push notification, either MESSAGE or MENTION<br />
author: the SHAKE-256 of the public key of the sender
Data disclosed
-
The
SHAKE-256hash of thechat_idthe notification is to be sent for -
The cypher text of the message
-
The
SHAKE-256hash of the public key of the sender -
The type of notification
PushNotificationRequest:
requests: a list of PushNotification<br />
message_id: the Status message id
Data disclosed
- The status
message_idfor which the notification is for
PushNotificationResponse:
message_id: the message_id being notified on.<br />
reports: a list of PushNotificationReport
PushNotificationReport:
success: whether the push notification was successful.<br />
error: the type of the error in case of failure.<br />
public_key: the public key of the user being notified.<br />
installation_id: the installation_id of the user being notified.
Anonymous Mode
In order to preserve privacy, the client MAY provide anonymous mode of operations to propagate information about the user. A client in anonymous mode can register with the server using a key that is different from their chat key. This will hide their real chat key. This public key is effectively a secret and SHOULD only be disclosed to clients approved to notify a user.
-
A client MAY advertise the access token on the contact-code topic of the key generated.
-
A client MAY share their public key contact updates in the protobuf record.
-
A client receiving a push notification public key SHOULD listen to the contact code topic of the push notification public key for updates.
The method described above effectively does not share the identity of the sender nor the receiver to the server, but MAY result in missing push notifications as the propagation of the secret is left to the client. This can be mitigated by device syncing, but not completely addressed.
Security/Privacy Considerations
If anonymous mode is not used, when registering with a push notification service a client will disclose:
-
The devices that will receive notifications.
-
The chat key.
A client MAY disclose:
- The hash of the
chat_idthey want to filter out.
When running in anonymous mode, the client’s chat key is not disclosed.
When querying a push notification server a client will disclose:
- That it is interested in sending push notification to another client, but querying client’s chat key is not disclosed.
When sending a push notification a client will disclose:
- The
shake-256of thechat_id.
Copyright
Copyright and related rights waived via CC0.

